首页 箭头 行业资讯 箭头 木材商注意了!这些木材将加征25%、20%的关税!_行业资讯_木头云

木材商注意了!这些木材将加征25%、20%的关税!

木材行业资讯 来源:木头云 2019-05-17 · 507 浏览

5月9日美国政府宣布,自2019年5月10日起,对从中国进口的2000亿美元清单商品加征的关税税率由10%提高到25%。

在美国开出的2000亿美元关税清单中,包含众多行业相关的塑料、陶瓷、玻璃制品,皮革制品、木制品、羊毛及地毯等。

5月10日,中国商务部发布消息,明确表示将采取必要反制措施。13日晚间,国务院关税税则委员会网站发布消息:为捍卫多边贸易体制,捍卫自身合法权益,中方不得不对原产于美国的部分进口商品调整加征关税措施。

根据《中华人民共和国对外贸易法》《中华人民共和国进出口关税条例》等法律法规和国际法基本原则,经党中央、国务院批准,国务院关税税则委员会决定:

自2019年6月1日0时起,对已实施加征关税的600亿美元清单美国商品中的部分,提高加征关税税率,分别实施25%、20%或10%加征关税。对之前加征5%关税的税目商品,仍继续加征5%关税。

白橡红橡加征25%、樱桃白蜡加征20%,木材企业们注意了!

小编看了此次征税商品清单,截取了“木制品”品类的一些信息供大家参考:

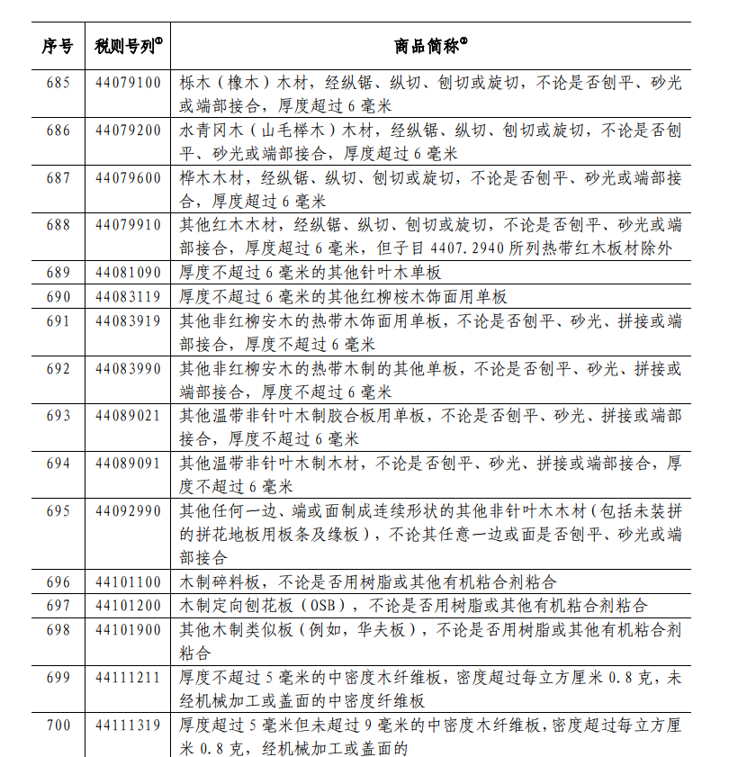
1.对美实施加征25%关税商品清单——木制品类

1.png

2.png

3.png

2.对美实施加征20%关税商品清单

4.png

3.对美实施加征5%关税商品清单

5.png

标签:
木材 木材市场
相关文章
上一篇: 非洲卡车重量限制,木材运输成本上涨 下一篇: 桦木地板优缺点分析

热门文章

中国不再是“大主顾”?非洲木材商紧急转向,“爆款”材种将被减产

木材行业资讯 2025-06-23更新 · 943 浏览

广东每年进口超48亿!橡胶木为什么要选产自泰国?

2025-06-23更新 · 866 浏览

进口连月下跌,多国对中国木材出口减少

木材行业资讯 2025-06-20更新 · 1086 浏览

中国多类商品遭“天价”征税,最高飙至504%!

木材行业资讯 2025-06-19更新 · 887 浏览

返回顶部 顶部